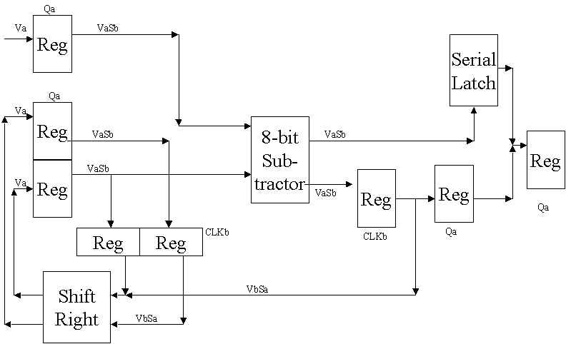
Divide Timing Diagram

 

wpe7.jpg (32138 bytes)